Post #007 – CI 555: o pisca-pisca automático

Com poucos componentes discretos, monte seu próprio pisca LED analógico. Simples, elegante e sem microcontrolador.

Não subestime o 555, ele é poderoso!

Nos posts anteriores usamos capacitor, LED e resistor para controlar o tempo de forma passiva. Agora vamos usar um circuito integrado chamado 555 para gerar pulsos contínuos e automáticos. Um pisca-pisca de verdade!

1. Lista de componentes

Imagem real de um CI 555 through hole
O lendário CI 555
Imagem de varios led 5mm coloridos contra a luz
Led 5mm ou o que tiver disponível
Imagem real de resisror de 470R
RL – 470Ω por 1/4W. Resistor limitador do LED: pode usar outros valores conforme o brilho desejado. Sem ele, o LED queima.
Imagem real de resistor de 1k
Resistor R1 - 1kΩ por 1/4W
Imagem real de resistor de 10k
Resistor R2 - 10kΩ por 1/4W
Imagem real capacitor eletrolítico de 10uF por 25V
Capacitor C1 - 10uF por 25V
Imagem real de capacitor ceramico de 100nF
Capacitor C2 - 100nF Cerâmico (opcional)
Imagem real de fonte 9V
Fonte 9V - a longo prazo sai mais barato que a pilha 9V
Imagem real de placa perfurada versus protoboard
Placa perfurada, Protoboard ou a base de montagem de sua preferência

2. O circuito oscilador

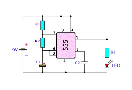
O circuito funciona com o capacitor C1 carregando e descarregando nos pinos 6 (threshold) e 2 (trigger), fazendo o pino 3 (saída) alternar entre alto e baixo. Isso cria um ciclo de pulsos.

Imagem descritiva dos pinos do CI 555
Pinagem (pinout) do CI 555. Essa é pra tatuar!
Esquema do circuito com CI 555 e LED
Esquema de ligação do CI 555 em modo astável

3. Frequência e funcionamento

A frequência dos pulsos depende de R1, R2 e C:

f ≈ 1.44 / ((R1 + 2×R2) × C1)

Essa fórmula fornece a frequência (em Hz) para o modo astável do CI 555. Lembre-se: C1 em farads (ex: 10µF = 0.00001F).

Com R1 = 1kΩ, R2 = 10kΩ e C1 = 10µF, a frequência fica em torno de 6Hz (seis piscadas por segundo). Substitua C1 por 1µF para piscar mais rápido.

Dica: Use um potenciômetro no lugar de R2 e controle a velocidade do pisca!
Circuito astavel com 555 e formula de frequencia
Imagem da folha de dados (datasheet) do fabricante ST
📄 Baixar Datasheet do CI 555

O datasheet é um documento técnico disponibilizado pelo fabricante do componente, ele é meio carrancudo, não muito amigável, mas é extremamente importante estar familiarizado e saber lê-lo, ali estão as informações confiáveis.

4. Aplicações reais

555 montado em protoboard com LED piscando
Exemplo de montagem real do circuito com LED piscando

O potenciômetro tem 3 pinos, para usa-lo deve ligar apenas 2 deles, 1 e 2, ou 2 e 3, assim ele vira um resistor variável

Imagem real de potenciometro eixo curto estriado
Potenciômetro comum, eixo curto estriado
Imagem demonstrando a ligação de um potenciometro de forma que funcione como um resistor crescente
Ligação nos pinos 1 e 2, obtem-se um resistor que varia de forma crescente ao giro do potenciômetro
Imagem demonstrando a ligação de um potenciometro de forma que funcione como um resistor decrescente
Ligação nos pinos 2 e 3, obtem-se um resistor que varia de forma decrescente ao giro do potenciômetro

5. Dicas práticas

O que vem a seguir

No post #008, vamos explorar como controlar essa frequência com um potenciômetro e usar o sinal para acionar outras partes do circuito — o começo da modulação!

O 555 é um dos chips mais usados da história. Simples, confiável, e pronto pra dar ritmo ao seu projeto.


Publicado por: Pedro Mariz
Data: Julho de 2025
Categoria: Osciladores / Fundamentos

📄 Baixar post #007 em PDF
← Anterior: #006 Como quase virei Toni Iomi Próximo: #008 Explorando frequências com 555 →